全国统一学习专线 8:30-21:00
北京明诚外国语学校坐落于北京市朝阳区环境优美的蟹岛文化园区内,地理位置优越,是一所K-12可寄宿制多语言环境的外国语学校。建筑面积40,000平方米,拥有自然绿植打造的优美园林式教学区,教学设施先进完善。
学校整合全球教育资源,博采中西文化精髓,培养具有科学素养,艺术素养及人文素养的国际化人才。通过科学(S.T.E.M.)和艺术特色课程,全面提择校生的核心竞争力。
学校与多家国内教育考试中心达成合作,设有英皇培训及考级中心、中央音乐学院培训基地及考级中心、北京舞蹈学院培训及考级中心、中国书法家协会北京书法考级中心。同时,学校还是国际教育荣誉学会中国分会秘书处,以及联合国教科文组织非物质文化遗产传承教育示范基地。

北京明诚外国语学校高中部招生
招收9至12年级的学生
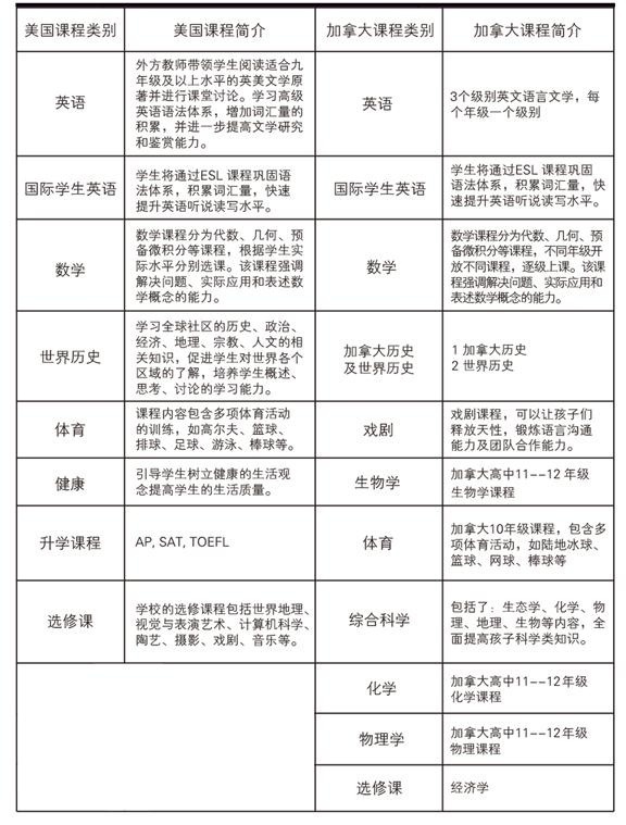
由外方学术校长亲自负责教学管理,针对国际高中的需求设计必修课程、荣誉课程、AP课程及SAT。
优势
l 学分认可,获得美加高中毕业证书
l 进一步融入美加高中精英教育,选修和备考AP
l 继续增强申请背景,语言强化托福SAT短期提分,推荐信等文书优化
l 学校面试更便捷
温馨提示:国际化学校选择有问题,想了解更多学校信息及招生考试情况,欢迎点击【看校】!或:
