全国统一学习专线 8:30-21:00
竞赛介绍
IMMC(International Mathematical Modeling Challenge),即国际数学建模挑战赛,是一个面向全球中学生的以团队为参赛单位的新型数学建模活动,其宗旨是推广数学建模教育,增强中学生数学核心素养,提高中学生的探究问题、解决问题与科技创新能力。每支参赛队伍**团队协作就一个来自现实世界的开放性课题进行数学建模和求解,并将成果演绎为一篇数学建模研究论文。
IMMC分为中华选拔赛和国际赛。选拔赛一年有两次参赛机会,分为秋季赛和冬季赛,学生可根据自己时间选择其中之一进行参赛,学生以**成绩参加中国区总评选及晋级国际赛。
竞赛分为命题论文及自主选题论文形式进行。命题论文必须在96小时内完成,而自选题只需在赛季截止时间前完成即可。选手在参赛过程可使用网络,书籍,数据等资料,只需标注引用来源即可。晋级国际赛的论文必须以全英文完成,中华选拔赛团队可以以中文完成论文。
备注:美国队伍可以直接参与国际赛,不需要参加中华区选拔赛。
奖项设置
● 特等奖(National Outstanding)
● 特等入围奖(National Finalist)
● 一等奖(Meritorious)
● 二等奖(Honorable Mentioned)
● 成功参与奖(Successful Participate)
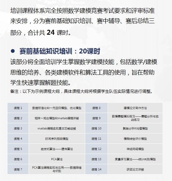
课程设置

授课老师
机构介绍
思客教育,起源于2014,专注于为准留学生提供背景提升规划、素质教育培养服务。秉持着信念——“让每个孩子拥有选择教育的自由”,思客教育针对中学生、本科生提供一系列项目制学习产品,经过在线学研课程体系、名企资源、沉浸式创新发展赛事等模式,打造升学竞争力,塑造个人标签,普及学科实践理念,让优质学习资源和名校门槛变得触手可及。
思客教育每年持续帮助至少100名学员进入全球前30名校,以我们的教学,承载起学员申请成功的重要砝码:向世界级会议、期刊发表文章100余篇;冲击丘成桐、HiMCM、ISEF、DC、FRC等世界级赛事并斩获奖项;哈佛、哥伦比亚、剑桥、牛津、康奈尔、布朗、约翰霍普金斯、达特茅斯、伯克利、里德等院校均有思客校友的身影。以终为始,思客教育期待的不仅是名校对学生的录取,更有学生对人生机会的充分准备,被尊重,被期待,憧憬未来并实现梦想。孕育学科内核,践行应用精神,成为孩子人生规划的引路人。
针对人群
为14-22岁升学和留学核心竞争力提升解决方案,成为孩子人生规划的引路人
课程优势
●235学习方式(2课时授课+3小时课下作业+5小时线上答疑)
●导师库庞大(覆盖英国G5,美国前30,国内高校博士、教授等200多位专业科研人才,专业范围涵盖文商理工等各个学科专业)
●定制化项目(论文课题根据学生申请方向,兴趣等内容共同确定;授课时间将根据导师和学生时间共同确定,灵活处理项目事宜)
●四位一体项目(一位授课导师,一名教学督学,一名销售顾问以及服务监督人员)
学员案例



机构环境
在线