手机访问

手机扫一扫

|投诉/建议
400-882-6911

全国统一学习专线 8:30-21:00

清美教育—网络工程培训

清美教育—网络工程培训

上课方式:直播,面授
班级类型:小班
上课时段:白天班,晚班
价       格:¥询价

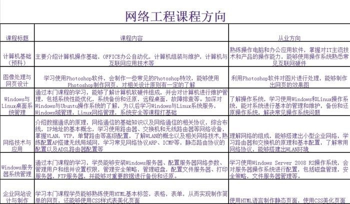
清美教育—网络工程培训课程详情

网络1副本网络2副本网络3副本网络4副本

开课时间:循环开课

相关新闻 更多 >