全国统一学习专线 8:30-21:00
课程介绍
魔抓Scratch创意编程课程介绍
教学对象:8-15岁的小学或初中学生
基础要求:认识汉字,具有基本的数学知识和逻辑判断能力。

随来随上
有意入营的学员无需等候、不用凑班、随来随上。目前两个教室每周分别安排五到六个授课时段,每次两小时,上课频率建议每周一次,如果学员兴趣十分强烈也有时间的话,一周两到三次也可,在开放授课时段内,只要确认,学员自愿灵活选课,进度可快可慢。
小班授课
小班即是每位老师带的学员不超过六名,每个开放授课时段内有一到两名主讲老师,也有助教老师。学员之间的进度各有差异,不同级别的学员可能在一起上课,教学内容和学习作品各不相同,大家一起讨论、互相测试作品并提出修改建议。小班可针对不同年龄和基础的学生从零起步、由浅入深,老师针对学员的进度和特点一对一指导,培养学员“自主学习”的良好习惯。
学费一贯制
一个学期21次课,按学期缴纳学费。学员连续在学期间,续费时遇价格调整也保持不变,按入学时的学费标准收取。
授课大纲
我们自主研发的原创教案,囊括了丰富的学科知识,最显著的教学特点是:学生几乎每堂课上都能独立完成一个作品。老师给予学生充分信任和自由,让他们体验自主探索式学习,以快乐创造为骄傲,学生们充满自豪感和成就感。这一系列充满创意、丰富多彩、由浅入深的教案因此于2011年入选中国科技馆,2015年成为中国科协“探索计划”创意编程普及项目教案输出及培训主讲单位。
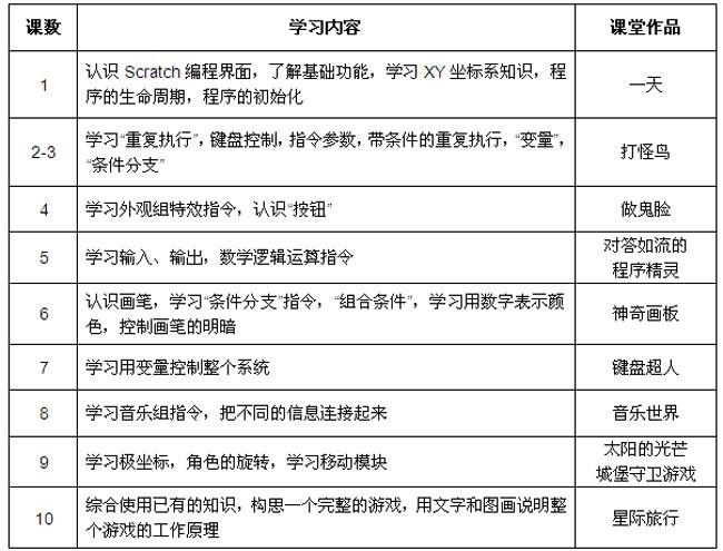
以下展示入门级教学的部分内容,可以初步了解创意编程的学习内容:

魔法师升级体系
为了激发孩子的学习热情,阿儿法营独创并设计“创意编程魔法师升级体系”:白衣 →绿衣 →蓝衣 →紫衣 →橙衣 →黑衣魔法师 不按学生年龄,而是根据其编程的综合能力,按照积分制进行评定,授予相应的魔法师等级。
对照原有学习路径 入门级→初级→中级→高级→研究级→助教级,入门级水平大约相当于“白魔法师”;初级水平相当于“绿魔法师”……
视频课件统一教学
2014年下半年,营内已经实现入门级和初级课程全部视频授课,视频课件由余宙华老师亲自录制,经过他多年教学经验的沉淀和积累,将教学重点全面融入课件。经过实践检验,视频教学效果良好,教学质量得以,老师在课上更多是在引导和答疑,学员根据自己的基础和进度,反复或跳跃式观看课件。通过课堂小测试,老师对某些进度较快的学员适当调整和安排教学进度,保护学员在创意编程学习中的兴趣和动力。
外部教学的教案设计
越来越多的校内外机构邀请阿儿法营外出教学,外部教学每次课都不满两小时,学生人数在15-30人左右,只能根据中等进度学生的水平设计教案,和小班一对一教学方式完全不同。我们只能放慢进度,降低难度,在正式引入营内系列教案作品之前先以一些扩展性强、有针对性的作品做好铺垫。举例来说,一般营外教学大约在第10-20次基础课之后,确定大部分学生都已打好基础,才能衔接营内入门级教案,对于一些天赋较好且兴趣强烈的学生,不太适合大班的授课进度。
阿儿法营创意编程教学中心
CBD教室:北京市朝阳区东三环30号紫荆豪庭2座(地铁呼家楼B口)
人大教室:北京市海淀区北三环西路48号48号科技会展中心2号楼(人民大学地铁C口)
开班名称 开班时间 学费/元 地址 查看详情 少儿创意编程课程 随到随学 北京市海淀区北三环西路48号科技会展中心2号楼 查看详情 立即 少儿创意编程课程 随到随学 北京市朝阳区东三环北路30号(三环外侧)中海紫荆豪庭B座 查看详情 立即